歡迎來到親寶網
親寶網
 親寶網 >> 0到1歲 >> 0到1歲知識 >> 7到12個月知識 >> 嬰兒的情緒和情感
0到3個月知識4到6個月知識7到12個月知識關於0到1歲知識

嬰兒的情緒和情感

情緒和情感是以人的需要為媒介的心理活動,又是人對客觀事物的一種態度反映。情緒是這種反映的較短暫狀態,有:滿足自身需要而引起的態度及體驗,如愉快、高興、歡欣、滿足、舒暢等;因違背自身意願而引起的否定態度及體驗,如憤怒、憂愁、哀怨、憎恨、煩惱和絕望等。情感則是指這種反映的穩定、持續的態度反映,如責任感、義務感、道德觀、美感等。小兒生活經歷短暫,尚不足以形成情感。但他們未來生活中的健康情感形成,卻有賴於早期生活中健康、良好的情緒體驗。情緒反應能力是小兒適應生存的手段。新生兒就有各種情緒表現:吃飽後就安靜,饑餓或不適時就哭鬧。

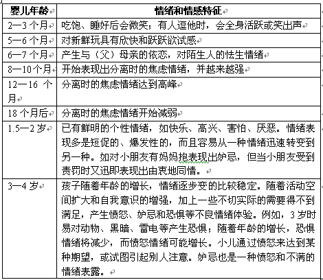
下表是嬰幼兒的情緒和情感發展過程:



嬰兒年齡情緒和情感特征2~3個月吃飽、睡好後會微笑;有人逗他時,會全身活躍或笑出聲5~6個月對新鮮玩具有欣快和躍躍欲試感6~7個月產生與(父)母親的依戀,對陌生人的怯生情緒8~10個月開始表現出分離時的焦慮情緒,並越來越強12~16個月分離時的焦慮情緒達到高峰18個月後分離時的焦慮情緒開始減弱
嬰兒年齡情緒和情感特征15~2歲已有鮮明的個性情緒,如快樂、高興、害怕、厭惡。情緒表現多是短促的、爆發性的,而且容易從一種情緒迅速轉變到另一種。如對小朋友有媽媽抱表現出妒忌,但當小朋友受到責罰時又迅即表現出由衷的同情。3~4歲孩子隨著年齡的增長,情緒逐步變得比較穩定。隨著活動空間擴大和自我意識的增強,加上一些不切實際的需要得不到滿足,產生憤怒、妒忌和恐懼等不良情緒體驗。例如,3歲時易對動物、黑暗、雷電等產生恐懼;隨著年齡的增長,恐懼情緒將減少,而憤怒情緒可能增長。小兒通過憤怒來達到某種期望,或試圖引起別人注意。妒忌也是一種憤怒和不滿的情緒表露。

本文摘自《嬰幼兒養育指南》,由中國婦女出版社授權搖籃網發表,未經許可,禁止轉載。
7到12個月知識
兒子一周歲零7個月了,吃葡萄上吐下瀉怎麼辦?

兒子一周歲零7個月了,吃葡

寶寶皮膚干裂口咋辦

寶寶皮膚干裂口咋辦

新生兒26天,添加VitD同時服用鈣劑。合...

新生兒26天,添加VitD同時服用鈣劑。合理不。

突然間奶水變少的原因

突然間奶水變少的原因

Copyright © 親寶網 All Rights Reserved